网易广告之友

行业信息
API 转化投放指南API转化投放流程说明1、客户根据《H5数据回传转化API接口文档》(该文档可在“线索跟踪管理”页面的API类线索详情页面下载)完成相关功能开发2、完成开发后联系销售,申请API的投放权限3、开通权限后,在“工具箱-转化跟踪-线索跟踪管理”页面,可新建API类型的线索目标1)线索跟踪管理页面2)新建API类线索4、在“工具箱-转化跟踪-网页转化跟踪”新建网页跟踪,进行落地...
可以通过配置客服企业微信获客链接直接实现真实加粉后回传给广告账户。支持加粉成功,1、3、5、10句,开口回传。1、 获客助手组件。需要人工在企业微里面创建链接,然后扫码授权过来,相对麻烦,但是免费。2、 获客助手应用。只要授权过,就可以自由在后台创建链接,非常方便,功能也非常丰富,但是收费。Q:具体有哪些区别,见文章尾部差异对比说明。传统加粉步骤如下:2023年12月06日,已升级全新企业微...
一、背景:受腾讯微信政策影响,基木鱼8.12起暂停提供营销通加粉宝企微加粉数据回传服务,后续由服务商提供加粉数据回传服务,需安装服务商应用并授权至营销通,营销通与服务商已完成数据打通,客户授权完成后,加粉线索自动回传营销通。二、适用范围:使用企业微信且安装指定服务商应用,并选择服务商创建的小程序进行投放,企业微信服务商将提供创建微信小程序和加粉数据回传的能力三、操作步骤:1. 选择企业微信服...
一、优势1、个微客服关注营销通报粉公众号后,可以接收到用户长按二维码/发送二维码的消息通知,客服可根据时间、来源、手机号等信息判断是否产生加粉转化,并进行一键实时上报,由营销通进行广告拼接,可在线索详单中查看每个加粉转化对应的相关信息2、无需在推广平台进行统一回传,加粉信息上报营销通后,可自动下发加粉转化数据至oCPC模型,投放“微信加粉成功”转化目标,提高投放效果;二、适用范围使用个人微信...
1、什么是凤羽推广平台?凤羽推广平台,汇集了凤凰网、手机凤凰网、凤凰新闻、凤凰视频以及凤凰FM等全媒体流量资源,覆盖数亿用户流量,提供了广告主所需推广能力和营销组件,帮助广告主实现在凤凰网投放广告。凤羽广告平台 OCPC-落地页 JS 对接方法如下: 第一步:转化监测入口:营销工具-转化监测-新建转化。第二步:创建目标转化。第三步:代码添加。第四步:改造转化代码-并复制到落地页设置——底部J...
广告投放微信加粉客户不精准、转化率低、放没消耗跑不起量怎么解决?目前我们摩尔企服的旗下的引流产品有很多广告投放商家使用,在投放过程中有很多新用户常常会咨询几个问题:• 添加的客户不精准,加粉后不开口也没转化;• 广告跑步起量,广告计划没消耗;• 客户质量低,光花钱最后没转化;• 客单价高,成本高于行业平均水平。一、客户不精准如何解决?客户不精准,加粉后没有转化也没不开口,大概率就是推广模型有...
抖音巨量广告企微获客助手加粉回传配置与联调教程首先查看文档时默认您已经在【转化宝】后台配置好了获客助手链接。一、提前准备1、获得获客助手资格并且在转化宝后台配置好获客链接;2、在转化宝后台搭建好广告落地页;3、提前在抖音后台开好广告账户。获客助手开通及广告数据回传二、抖音巨量广告联调配置教程1、进入转化宝后台 - 企微获客助手 - 获客链接列表 - 链接详情 - 获取推广链接 - 广告回传链...
在信息过载的数字时代,精准营销已成为广告效果最大化的关键。网易广告凭借其强大的数据能力和精细化的投放体系,为广告主提供了高效的精准营销解决方案。聚亿媒基于多年行业服务经验,将为您系统解析网易广告实现精准投放的三大核心策略,帮助您的广告预算发挥更大价值。一、精细化用户标签体系:从人群洞察到精准触达网易广告构建了深度立体的用户标签系统,通过多维度数据整合,实现对目标人群的精细刻画。聚亿媒在实际运...
一、网易广告投放生态概览与平台价值作为中国领先的互联网科技公司,网易构建了涵盖内容资讯、效率工具、在线教育、数字娱乐等多维度的产品矩阵。网易广告投放平台整合了旗下各产品的优质流量资源,为广告主提供了覆盖用户全场景触点的营销解决方案。通过科学利用不同产品的广告资源,广告主可以精准触达目标受众,实现品牌曝光与效果转化的双重提升。二、网易公开课广告资源详解:精准触达高价值学习人群网易公开课汇聚了海...
一、网易广告资源矩阵与投放价值网易旗下拥有网易新闻、网易云音乐、网易阅读、网易游戏等多款国民级应用,形成了覆盖资讯获取、音乐娱乐、深度阅读、在线学习等六大核心场景的生态矩阵。其丰富的广告资源位——包括资讯信息流广告、开屏广告、视频贴片广告、内容页图文广告等——能够帮助品牌在多维场景中与用户建立深度连接。近期,众多企业主通过聚亿媒咨询并启动网易广告开户,以期借助这一优质流量平台实现品牌曝光与效...
一、网易广告投放前的准备工作淘宝砍价作为一种高效的社交电商活动,通过网易广告投放可以快速触达海量用户,激发参与热情,实现裂变传播。作为拥有多款头部应用的综合性平台,网易覆盖资讯、社交、娱乐等多元场景,为广告主提供了丰富的流量资源。在开始投放前,您需要先完成网易广告投放账户的开通。这通常需要企业资质认证和账户充值准备。作为专业的数字营销合作伙伴,聚亿媒可为企业主提供从开户到优化的一站式服务支持...
在数字营销日益精细化的今天,选择合适的广告平台成为企业获取竞争优势的关键。网易广告投放凭借其多元化的媒体矩阵和高质量的用户基础,已成为众多垂直行业精准营销的重要选择。通过科学规划网易广告投放策略,企业不仅能够实现品牌曝光与效果转化的双重目标,更能在特定领域建立起差异化的市场地位。本文将基于行业实践,全面解析网易广告投放的适用行业、准入条件与优化策略。一、优势行业深度解析:六大领域的成功实践从...
在数字化营销浪潮中,话费券作为直接触及用户日常消费的高频权益产品,其推广渠道的选择至关重要。网易新闻广告平台,凭借其权威的媒体属性和庞大的高质量用户群体,成为众多广告主推广话费券类产品的优选阵地。然而,要在网易新闻广告平台上成功投放话费券广告,并实现理想的投资回报,不仅需要透彻理解平台的投放规则,更需要精细化的策略准备与执行。本文将从开户资质、效果分析和核心注意事项三个方面,为您全面解读在网...
在移动互联网时代,新闻资讯平台已成为品牌营销的重要阵地。作为国内领先的资讯平台之一,网易新闻凭借其庞大的用户基数与高质量的内容生态,为广告主提供了极具价值的营销舞台。开展网易新闻广告投放,不仅是触达高净值用户的捷径,更是提升品牌公信力与影响力的有效途径。本文将深入解析网易新闻广告的投放资源、适用行业与核心注意事项,为广告主的营销决策提供全面参考。网易新闻广告主要通过其官方商业化平台“网易易效...
网易广告推广凭借覆盖移动端与 PC 端的丰富资源,能满足不同广告主的投放需求。了解这些核心广告资源及对应的素材规格,是做好网易广告推广的基础,能帮助广告主精准匹配资源、规范制作素材,让网易广告推广的投放更顺畅、效果更突出。一、网易广告推广:移动端核心广告资源与规格移动端是网易广告推广的重要阵地,涵盖多个高频用户场景的广告资源,具体如下:网易新闻信息流:作为网易广告推广的核心移动端资源之一,网...

企业微信获客助手:免费组件 vs 付费应用 功能差异与实操

发表时间:2026-02-28 11:00

可以通过配置客服企业微信获客链接直接实现真实加粉后回传给广告账户。
支持加粉成功,1、3、5、10句,开口回传。

1、 获客助手组件。
需要人工在企业微里面创建链接,然后扫码授权过来,相对麻烦,但是免费。
2、 获客助手应用。
只要授权过,就可以自由在后台创建链接,非常方便,功能也非常丰富,但是收费。

Q:具体有哪些区别,见文章尾部差异对比说明。

传统加粉步骤如下:


heart2023年12月06日,已升级全新企业微信接入方式。
heart2024年6月15日,支持第 3、5、10次收到客户消息时进行回传。

1、微信用户是否发起好友申请。
2、是否添加成功。
3、是否首次发消息。
系统会显示如下状态:


功能:使用获客助手-组件,创建方法:
第一步:创建客服企业微信获客链接并到客服资料里面获取链接。
①先进入企业微信管理后台,在【客户与上下游】-【客户联系】-【获客助手】菜单里面创建链接,如下图:
https://work.weixin.qq.com/wework_admin/loginpage_wx?from=myhome


②选择对应的客服企业微信后填写好链接名称,如下图:

这里客服的获客连接的添加又分2种情况:
1、在鼎尖系统里面添加多个客服,由鼎尖网络来随机展示客服,您可以通过鼎尖网络控制客服上下线。
场景:鼎尖里面添加20个客服,每个客服对应自己的企业微信获客连接,然后通过鼎尖客服系统开关上下线。

2、在鼎尖系统里面添加1个客服,企业微信获客连接中对应多个成员,通过企业微信获客助手人员管理,来控制展示,你要开关客服,也只能通过企业微信里面,移出,选入成员来控制。


第二步:录入企业微信资料到鼎尖后台。
① 进入鼎尖落地页后台,在左侧【客服】菜单下找到【企业微信】菜单并进入,如下图:


② 进入后点击右上角【添加企业】→用对应的企业微信扫码授权,如下图:
注意:该功能只有在新版系统才有,旧版系统无法提供。


③在客服信息里面,选择对应的企业信息,以及和他对应的获客连接。


④最后去落地页设置里面开启转化后调起企业微信客服,如下图:

⑥ 企业微信也有更丰富的自动回传方式提供选择。

最后:丰富的唤起企业微信方式。
1、长按号码复制后,打开企业微信添加好友界面。
2、手机端组件打开,选择您自己心仪的手机端组件,直接点击组件打开企业微信。
3、落地页内容编辑的,【加粉】选项中,插入代码样式,点击或打开企业微信。

企业微信删除方式:
企微获客助手接入后不能直接在鼎尖后台删除,需要去企业微信后台获客助手组件管理里面取消接入,如下图:


差异对比:
我们的企业微信获客链接,跟市面上其他家的对比起来,多了一个步骤。
就是企业微信,要和客服绑定,才能到页面中展示。

但是:
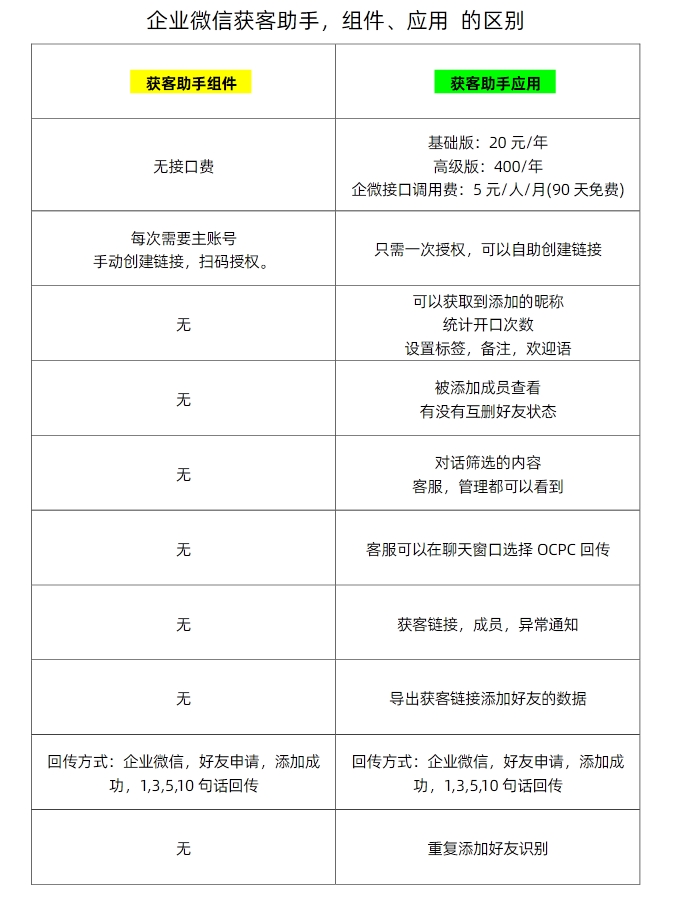
企业微信获客助手,我们也有 2 个产品(如下图)。
1、 获客助手组件。
需要人工在企业微里面创建链接,然后扫码授权过来,相对麻烦,但是免费。
2、 获客助手应用。
只要授权过了,你就可以自由在后台创建链接。非常方便,功能也非常丰富,但是收费(见最后对比图)。

企业微信获客助手-组件,应用的功能区别有哪些?


广告投放
 
 

18771956544

{56EBE536-6352-484A-91BD-4D99DDE94E97}.png

免费开户中


需求提交>>